[论文分享]Façade Morphologies and Daylighting Strategies for Visual Comfort in Mediterranean Office Buildings: A Contextual Framework for Northern Cyprus
📃 基本信息
中文标题:地中海办公建筑的立面形态与采光策略——以北塞浦路斯为背景的视觉舒适框架
原文标题:Façade Morphologies and Daylighting Strategies for Visual Comfort in Mediterranean Office Buildings: A Contextual Framework for Northern Cyprus
期刊信息:Sustainability (2026), MDPI
作者:Fatemeh Monzavi, Huriye Gurdalli, Pooya Lotfabadi
DOI:10.3390/su18020722

📌 文献摘要
当代办公建筑中高度玻璃化立面的日益普及虽然改善了自然采光渗透,却也在地中海气候条件下加剧了眩光风险与日照过度暴露,直接影响使用者的视觉舒适与环境可持续性。本研究以北塞浦路斯为背景,运用基于气候的采光模拟方法,考察立面构造、采光可用度与眩光表现之间的关系。研究对六种立面形态在10%–90%窗墙比(WWR)范围内的表现进行了评估,采用与EN 17037对齐的指标体系,包括空间采光自主度(sDA)、年日照暴露量(ASE)和日光眩光概率(DGP)。结果表明,可用采光并非简单地随玻璃面积增大而改善;混合型与自适应立面形态——通过遮阳、漫射与导光的协同策略——提供了最稳定的性能;同时存在一个约50–55% WWR的明确转折点,超过该阈值后性能主要取决于立面的形态调控能力,而非增加更多玻璃。
📚 深度总结
在地中海高太阳辐射气候区,办公建筑”多玻璃就等于好采光”的设计惯性长期未被系统性质疑。北塞浦路斯尤为典型——海岸反射与极高大气透明度叠加,使得大面积玻璃幕墙在提供充足照度的同时带来严重的眩光与过热困扰。既有研究大量关注窗墙比(WWR)和独立遮阳构件的参数调优,但将”立面形态”作为采光质量首要决定因素的整合性工作仍然稀缺,尤其是在地中海岛屿特有的天空条件下。本文正是针对这一缺口展开的。
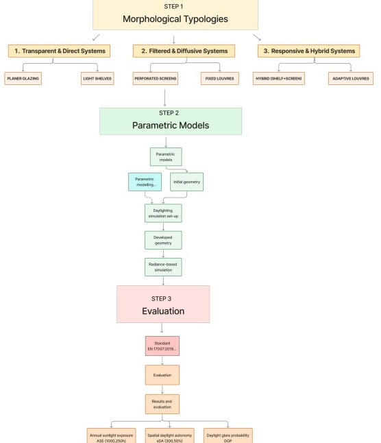
研究构建了三大形态家族共六种立面原型:透明直射系统(平面玻璃、光导架)、过滤漫射系统(穿孔屏、固定百叶)和响应混合系统(混合光导+穿孔屏、自适应百叶)。所有模型均在同一6.0 m × 6.0 m × 3.0 m的标准办公单元中测试,以Rhinoceros 8 + Grasshopper为参数化平台,通过Ladybug 1.9.0和Honeybee连接Radiance v6.0引擎运行全年逐时模拟。气候数据采用尼科西亚TMY2文件,评估工况为周一至周五08:00–17:00的典型办公时段。核心指标三项:sDA₃₀₀,₅₀%量化采光充足度、ASE₁₀₀₀,₂₅₀ₕ识别过度日照区域、DGP评估视觉不适概率,三者共同映射EN 17037的采光供给、眩光防护与日照暴露三大准则。WWR从10%到90%以10%间隔系统扫描,每种形态均跑完全矩阵。

模拟结果揭示了两条关键信息。其一是形态层级的稳定性:在所有WWR水平上,混合型(光导架+穿孔屏)和自适应百叶始终位列第一梯队——sDA可达70%–80%以上,ASE控制在5%–14%,DGP维持在0.22–0.31的”不可察觉至刚可察觉”区间。平面玻璃则始终垫底,DGP在0.40–0.48之间徘徊(”可察觉至令人不适”),ASE在高WWR时逼近40%。固定百叶和穿孔屏表现居中:眩光和过曝控制尚可,但sDA偏低;光导架在大WWR时sDA优秀,但ASE和DGP同步攀升。其二是50–55% WWR的”拐点效应”:低于该阈值时,各形态的性能差异尚不剧烈;一旦超过,ASE和DGP的增速远快于sDA的边际收益,仅有混合型和自适应系统能在高透明度区间维持可接受的舒适水准。换言之,超过55%的玻璃面积主要引入的是眩光而非有效采光。


这些发现的实践指向非常明确:对于地中海气候的办公建筑设计,立面形态——特别是层叠、漫射与自适应调控的组合——远比单纯追求大面积玻璃更能保证采光质量与视觉舒适的平衡。50–55% WWR作为一个实用的透明度阈值,可以在方案阶段为建筑师提供快速的决策锚点。EN 17037框架下的四项准则(采光供给、眩光防护、日照暴露、外部视野)并非总是同向优化的,静态单一功能的立面系统最多只能同时满足其中一两项。
研究的局限性同样不可忽视。全部模拟基于单一的6 m × 6 m × 3 m侧采光房间——实际办公楼层进深常达8–12 m,后区采光急剧衰减的情况未被捕捉。此外,玻璃规格锁定为单一的低辐射中空玻璃(VT ≈ 0.45),未考虑光谱选择性镀膜、电致变色玻璃等替代方案对ASE和DGP绝对值的潜在削减。热工与能耗分析亦未纳入,而太阳辐射得热对地中海建筑冷负荷的影响是不可分割的。最后,”外部视野”(view out)这一EN 17037准则仅做了定性讨论,缺乏基于几何参数的量化评估。这些空白为后续研究指明了清晰的方向:更深的平面进深、耦合的采光-热工模拟、多种玻璃规格的交叉比较,以及自适应系统在真实使用场景下的控制逻辑验证。
本速览仅作研究参考,不替代原文阅读。如需引用,请参考原论文。
🔍 要点追溯
研究方法:基于气候数据的参数化采光模拟,以EN 17037为评估框架,对六种立面形态原型在10%–90% WWR范围内进行全因子比较分析。
使用工具:Rhinoceros 8、Grasshopper(参数化建模)、Ladybug 1.9.0 + Honeybee(环境分析插件)、Radiance v6.0(光线追踪引擎)、OpenStudio(年度模拟工作流管理)。
数据来源:尼科西亚典型气象年数据(TMY2),EN 17037:2019标准的采光准则与DGP阈值文献(Wienold & Christoffersen)。
